全国各高等院校、上市公司、会计师事务所:
2019年3月我院举办的“2019会计准则高级研修班”受到会计学界和实务界同仁的高度认可和广泛好评。为进一步促进我国学界和业界对IASB新概念框架和新会计准则的学习交流,提升新会计准则的研究、教学和应用水平,我院拟于2020年8月3日至2020年8月8日以线上授课方式举办“2020年会计准则高级研修班”。

一、招生对象
全国高等院校对会计准则、相关理论与实务感兴趣的老师和博士生,上市公司的财务会计主管、会计师事务所的技术主管。
二、研修班目标
1、通过分析国际会计准则理事会(IASB)新概念框架、若干重大会计准则在制定和执行过程中面临的主要问题,以及该理事会正在展开的重大项目,帮助学员了解会计准则及其经济后果的关系。
2、为学员从事相关问题的规范、实证、定量研究和教学奠定扎实的理论和制度基础。
3、帮助各高校培养熟悉会计准则及其相关理论和实务的高素质人才。
4、协助各上市公司和会计师事务所在充分理解的基础上执行好一系列新实施的会计准则,同时把握会计准则未来可能的改革方向。
三、研修班日程

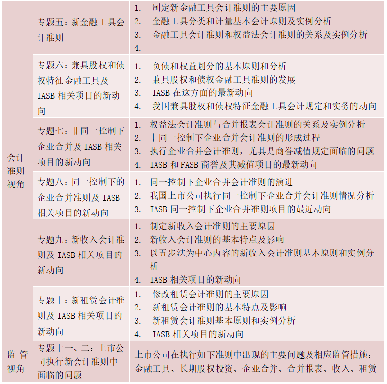
四、课程结构及内容


备注:以上内容可能根据上课中师生互动情况微调
五、课程特点
1、理论性。整个课程不仅全面分析IASB新概念框架是如何修订的,而且在讲授各主要新准则的内容时突出各准则主要原则产生的原由。
2、务实性。本课程涉及的主要准则都已生效,各专题在讲授时都会讨论这些准则在实施过程中面临的问题,分析典型的案例。本课程也会请证券监管机构的专家讲解上市公司在执行新会计准则中面临的问题。
3、前瞻性。本课程大部分专题都会讨论IASB一系列新项目的进展,使学员把握国际会计准则在未来的发展趋势。
4、权威性。本课程由上海财经大学特聘普华永道会计学教授、清华大学管理实践访问教授、原IASB理事、原中国证监会首席会计师张为国领衔设计、主讲,上海财经大学会计学院薛爽教授、刘浩教授、叶建芳教授,上海立信会计金融学院张奇峰教授,以及证券监管机构资深专家共同授课。
六、培训时间及地点
2020年8月3日—8月8日
Zoom会议室
七、培训教材
自编授课讲义,在开课前快递给学员。
八、培训费用
培训费用4500元/人(高等院校学员凭证明可享受优惠价3000元/人)
九、付费方式
培训费用请通过银行汇款方式支付
户名:上海财经大学
帐号:454673639249
汇款银行:中国银行上海市五角场支行
*备注:请注明“准则班”及培训人员姓名,并在转账成功后将转账截图发送至彭莎莎老师微信或邮箱。
十、报名方式
报名链接:https://sashufe.wjx.cn/jq/83811874.aspx
十一、报名截止日期
报名截止日期2020年7月30日(以收到培训费汇款为准),先到先得,额满为止。
十二、联系人
会计学院 彭莎莎老师
电话: 021-65908842
手机、微信号: 18317857962
电子邮箱: pengshasha@mail.shufe.edu.cn



TOP