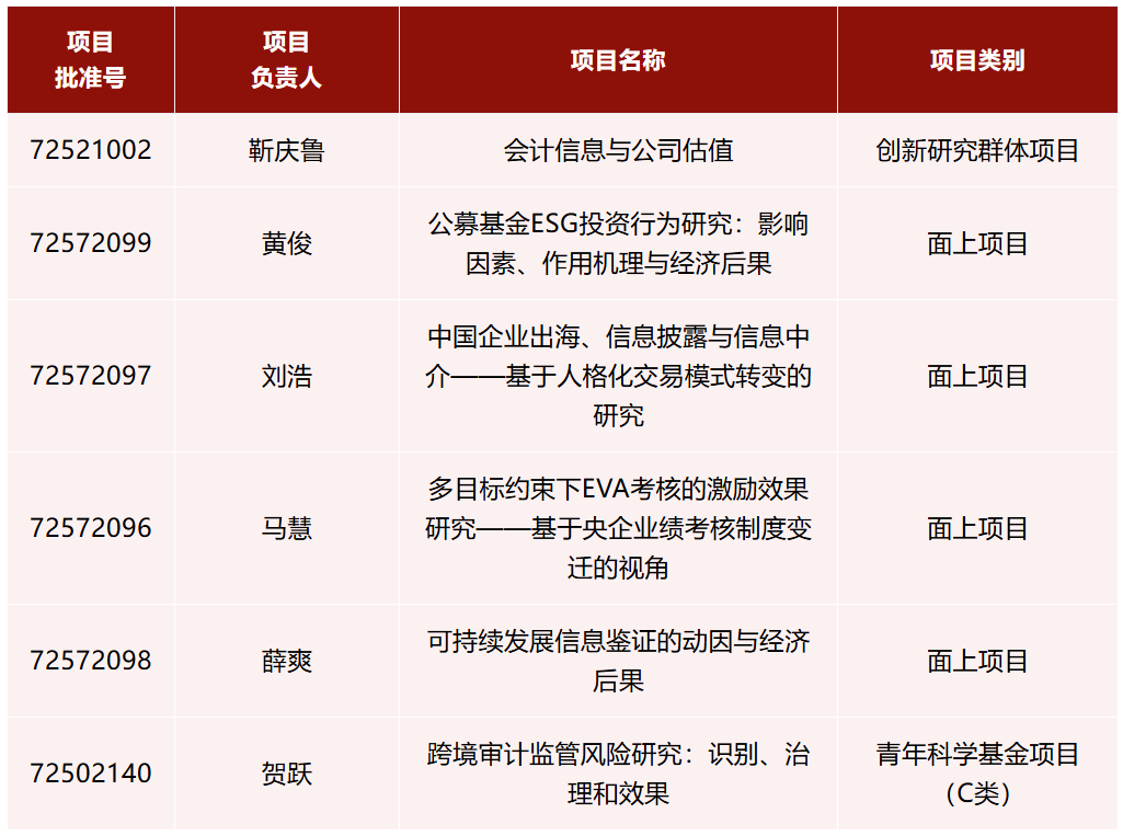
2025年8月27日,国家自然科学基金委员会公布了2025年度国家自然科学基金集中接收申请项目评审结果,上海财经大学会计学院今年共获国家自然科学基金项目立项6项。
具体立项情况如下:

上海财经大学会计学院高度重视国家自然科学基金的申报和管理服务工作,精心组织召开基金申报动员会、学术创新研讨会、经验分享交流会等,为学院科研人才营造良好的科研环境与学术氛围,并邀请院内外专家对申报书点评指导、把脉问诊,对提升申报书质量,提高申报命中率起到了积极的推动作用。
未来,会计学院将继续秉承“厚植中国 面向国际”的科研范式,持续深化科研管理改革,加强科研人才队伍建设,激发教师团队创新活力,扎实推进扎根中国实践的前沿学术创新研究,为学院高质量内涵式发展提供源动力。
编辑|王悦涵



TOP