上海面临常态化疫情防控以来最复杂最严峻的考验
非常时期
有那么一群人,挺身而出,深入抗疫一线贡献自身力量
有那么一群人,默默奉献,用行动诠释责任担当
他们就是活跃在校园内,社区里的各个师生志愿者们
接下来让我们一起了解他们的抗“疫”故事
一起感受战“疫”中的会院力量吧

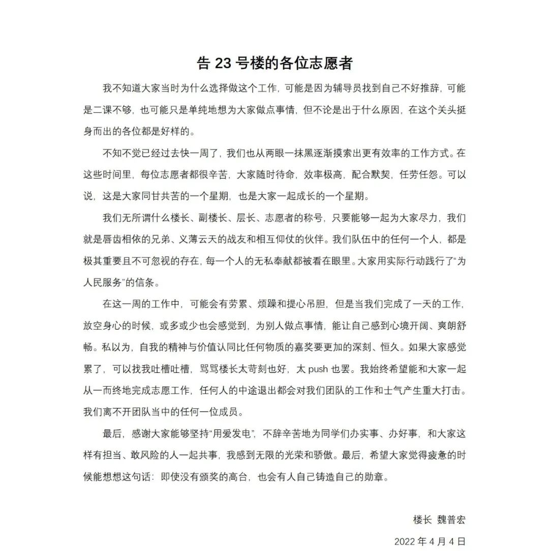
魏普宏
中共党员,会计学院2018级会计学专业,现为武川路校区学生公寓23号楼楼长志愿者。
刚刚开始志愿工作的时候,我感到惶恐和焦虑,害怕自己没有能力担负起为同学服务的责任,组织不好志愿工作,使学校和老师所托非人。尤其是刚开始很多事情没有头绪,要占用志愿者很多时间,我们中很多又是大四的学生,还要面临写毕业论文的压力,面对志愿者觉得时间不够要退出,换另一个人来等情况,以及送餐的程序怎么安排、志愿者的分工是否合理、各种诉求如何回应、什么需求没照顾到等等问题,让我处理能力有限的“CPU”频频卡顿。




万事开头难这话说的没错,但中共党员的身份也时刻在提醒我面对问题要解决问题而不是逃避问题。我第一反应是我们23号楼首先需要组建一个稳定的志愿者团队,让大家不会因为劳累或是因为费时间而中途退出,影响整个志愿者团队的心态。我相信在这个非常时期,挺身而出的各位都是非常热心,有责任心的小伙伴,我也希望能够和有担当、甘冒险的他们一直肩并肩战斗,所以当时写了一些东西安抚一下大家的情绪,为大家加油打气。


每日并肩作战的小伙伴
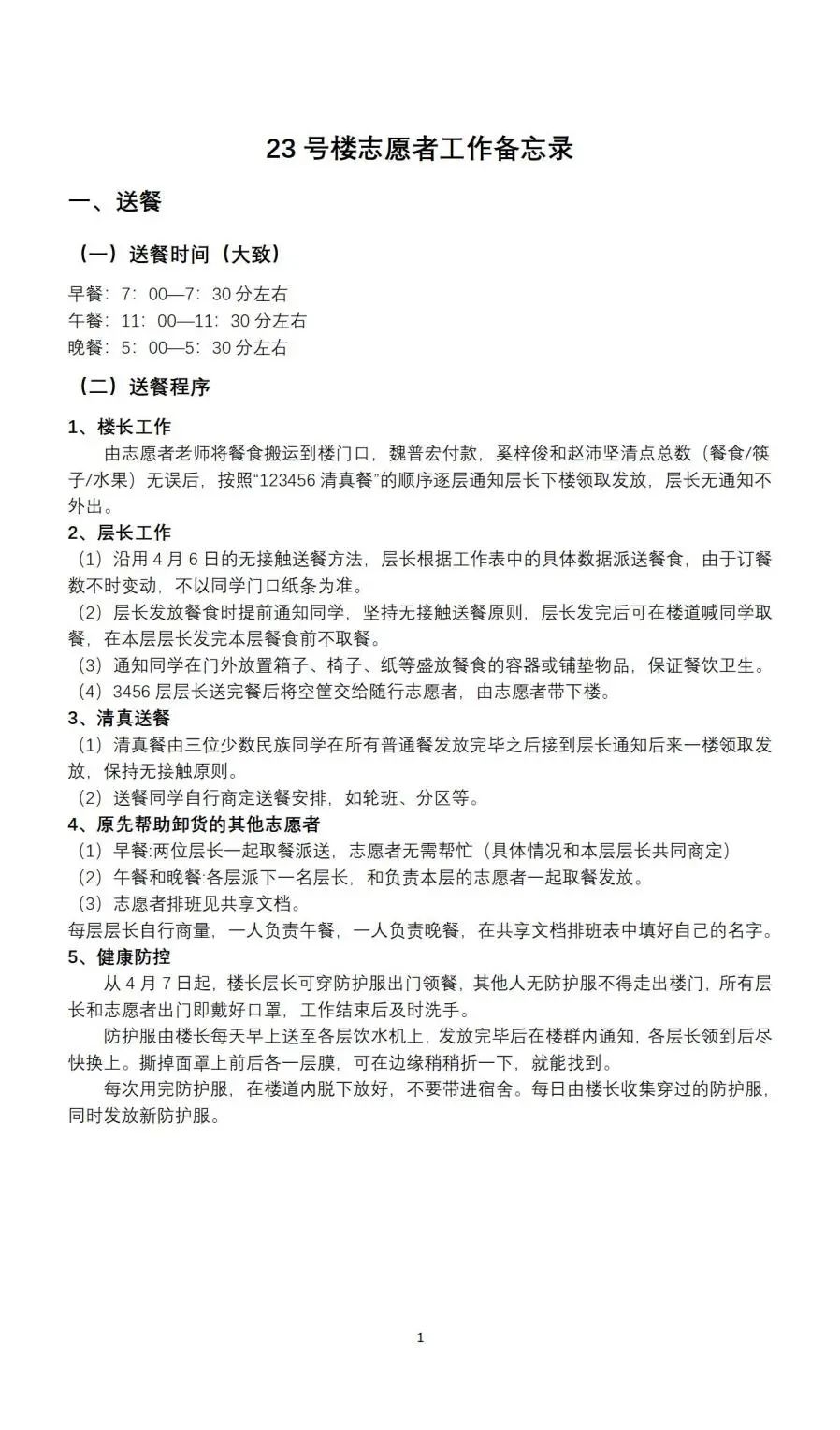
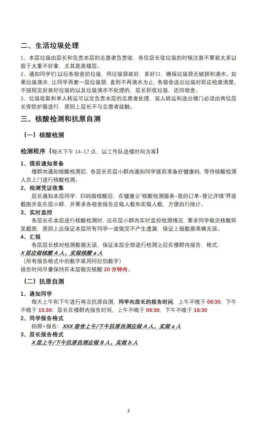
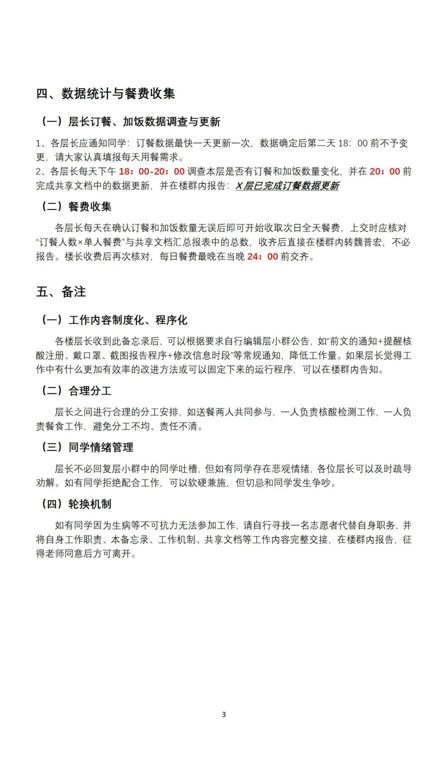
在工作团队稳定后,如何一步步地将无序的工作理清楚,从杂乱中进行总结,在有序中减少问题,不断提升工作效率是亟需思考和解决的问题。随着各项工作的推进,我们在学校和学院的领导下,在志愿者、同学们和负责老师的配合下,在各方物资的支持下,不断反思总结每天的工作,固定在餐费收集和餐食派送、生活垃圾处理、核酸检测和抗原自测统计上报、问题和需求反馈等方面的工作程序,如果层长觉得工作中有什么更加有效率的改进方法也可以随时在楼群内告知,据此我们梳理形成了23号楼志愿者工作备忘录,使工作内容制度化,程序化,合理化,在大家的共同努力和配合下,我们各项工作开展得井然有序。

★


最后,在疫情防控工作平稳运行的背后,我想代表楼长们,层长们感谢在炎炎烈日下穿着闷热防护服为我们送餐的各位志愿者老师,感谢不辞辛劳的志愿者同学,感谢各位同学对志愿者工作的配合和理解,以及感谢学校及时的物资供应和坚强领导。也希望我们的志愿者能够坚持下去,更好地为同学们服务,发现需求,解决问题;希望大家一同保持乐观的心态,自我开解,坚定信心。相信在各方的努力下,我们一定能够同舟共济、共克时艰。
供稿、供图|魏普宏、彭莎莎
编辑|彭莎莎



TOP