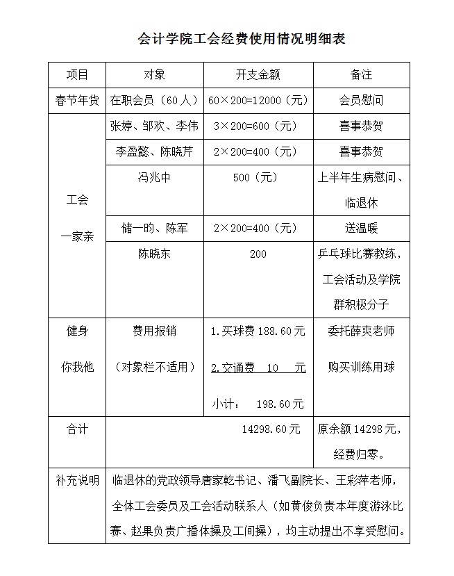
本年度学院工会经费结余款14298元,按校工会要求,在12月25日前必须报销使用完毕并清零。
经征询唐书记等学院领导和部分老师意见,按校工会规定的限额最高200元/人(在学院有办公室的院聘老师,经费不足部分由学院配套),委托办公室主任郜老师代为采购了慰问品(有机食品),工会经费使用额为60×200=12000(元)。
按照校工会鼓励送温暖但不得普惠的精神,经征询唐书记等学院领导和部分老师意见,对本年度内结婚、怀孕、患过重病、直系亲属病故和临退休的教职工,以及工会活动项目联络人等积极分子,原则上按限额最高200元进行慰问,工会经费使用额为8×200+1×500=2100(元)。经征询相关院工会委员和党政领导意见,他(她)们主动提出不享受慰问,其他慰问对象也一再婉拒后才接受。
此外,还对学院体育健身和比赛训练用球部分购置费进行了报销,金额为188.60(买球费)+10(交通费)=198.60(元)。
综上,学院工会经费共使用12000(会员慰问)+2100(送温暖)+198.60(训练费)=14298.60(元),结余款14298元按校工会要求全部使用完毕(详见后附表格)。
会计学院工会 2015.12.15




TOP